Mode solaire
Qu'est-ce que le mode solaire ?
Avec la routine mode solaire, vous pouvez utiliser de manière optimale l'énergie électrique produite par vos panneaux solaires.
Si vous n'êtes pas chez vous, Niko Home Control activera vos appareils automatiquement lorsque l'énergie solaire est disponible en suffisance.
De cette façon, vous utiliserez moins d'énergie du réseau.
Si vous possédez un onduleur à batterie ou un onduleur hybride d'une marque partenaire de Niko, vous pouvez choisir de charger la batterie à un certain niveau avant d'activer d'autres appareils lorsqu'il y a un excédent d'énergie solaire.
Vous ne pouvez créer qu'un seul mode solaire par installation Niko Home Control.
Vous pouvez activer et désactiver le mode solaire dans l'application Niko Home ou sur le Digital black.
Qu'est-ce qu'un excédent d'énergie ?
Installation avec uniquement des panneaux solaires | Installation avec des panneaux solaires et un onduleur à batterie/hybride |
|---|---|
![]() | ![]() |
Excédent d'énergie = l'énergie injectée dans le réseau (1 600 W) | Excédent d'énergie = l'énergie injectée dans la batterie (1 500 W) + l'énergie injectée dans le réseau (100 W) |
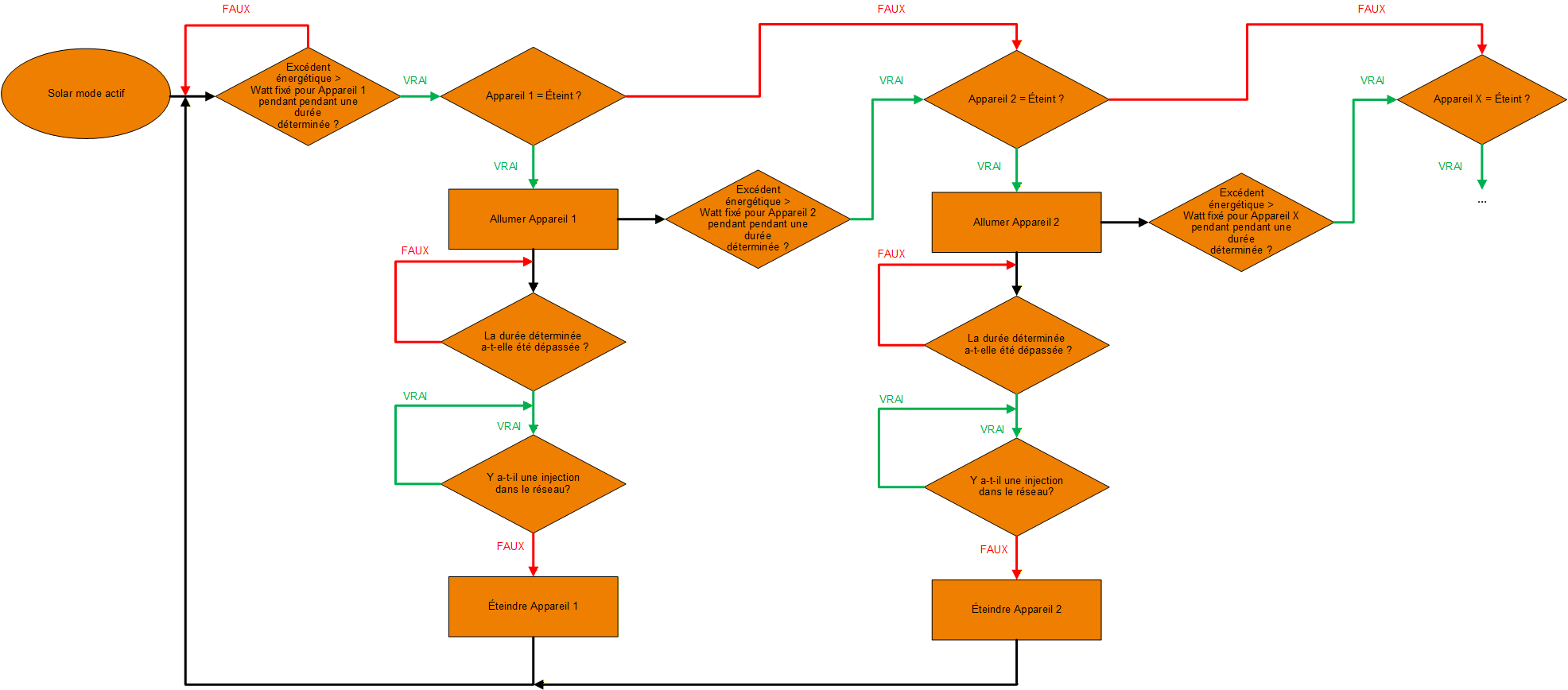
Principe

La durée déterminée fait partie des paramètres de la routine.
Point de départ
(option) Si vous voulez utiliser un onduleur à batterie ou hybride d'une marque partenaire de Niko, vous devez activer le service connecté.
Vous avez une installation Niko Home Control avec des appareils que vous pouvez utiliser dans la routine mode solaire (*).
Vous êtes dans la fenêtre d'aperçu Créer.

Procédure
Dans la barre de boutons à droite, cliquez sur le bouton Routine.
Résultat :
le panneau Routine apparaît.
Sélectionnez la pièce de la manière suivante :
Sélectionnez Pièce dans le menu déroulant.
Cliquez sur la pièce dans la zone de dessin ou sélectionnez la pièce dans le menu déroulant.

Cliquez sur la flèche à côté de la catégorie Gestion de l'énergie.
Cliquez sur mode solaire.

Donnez un nom à la routine.
Définissez le comportement A de la manière suivante :
Choisissez les appareils qui seront activés en mode solaire. Gardez l'ordre des appareils à l'esprit.
Si votre onduleur à batterie ou onduleur hybride occupe la position suivante dans la liste :En haut de la liste, la routine mode solaire n'activera aucun appareil jusqu'à ce que l'objectif de charge soit atteint. La charge de la batterie est commandée par l'EMS ou l'onduleur.
Pas en haut de la liste, le mode solaire active les appareils dans l'ordre d'apparition dans la liste jusqu'à ce qu'il atteigne la position de la batterie. Les appareils plus loin dans la liste ne seront activés qu'après que l'objectif de charge est atteint.

Si un onduleur à batterie ou un onduleur hybride figure dans liste, réglez Objectif de charge.

Définissez, pour chaque appareil, l'excédent d'énergie solaire souhaité pour activer l'appareil (1 watt - 100 000 watts). La quantité d'excédent d'énergie solaire est présente pendant au moins le temps défini dans les Paramètres (voir étape 7) avant que l'appareil ne soit activé.

Définissez la durée minimale d'activation de chaque appareil lorsque l'appareil est lancé par le mode solaire dans Durée (1 sec. - 23 heures 59 min. 59 sec).
Lorsque cette durée minimale est écoulée et qu'il y a encore une injection d'énergie solaire dans le réseau, l'appareil reste allumé. Lorsqu'il n'y a pas d'injection, l'appareil est éteint.
(facultatif) Réglez Activez la dernière heure de démarrage sur Vrai et définissez une Dernière heure d'activation pour activer l'appareil à l'heure définie, même s'il n'y a pas d'excédent d'énergie solaire.

Dans Paramètres, définissez le temps pendant lequel l’excédent énergétique doit être présent avant d’activer chaque appareil (1 sec. - 59 min. 59 sec.).

Exemple : vous définissez 300 watts pour l'appareil 1, 500 watts pour l'appareil 2 et dans Paramètres 10 min.
Situation A : lorsque l'appareil 1 et l'appareil 2 sont désactivés et qu'il y a un excédent d'énergie solaire de 300 watts pendant au moins 10 min, l'appareil 1 est activé. Dès ce moment, l'appareil 1 consomme l'excédent d'énergie. S'il y a un excédent d'énergie solaire de 500 watts pendant au moins 10 minutes, l'appareil 2 est également activé.
Situation B : Appareils 1 et 2 ont été activés par le mode solaire (situation A).
L'intensité solaire diminue au point où il n'y a plus d'injection dans le réseau.
Les deux appareils fonctionneront jusqu'à la fin de la durée minimale définie.Supposons que la durée définie pour l'appareil 1 soit écoulée, l'appareil 1 est éteint.
La durée définie pour l'appareil 2 n'est pas encore écoulée, l'appareil 2 reste allumé.
L'intensité du soleil augmente à nouveau, donc > 300 watts sont injectés dans le réseau pendant 10 min.
L'appareil 1 se rallume. Ce processus continue...
Vous pouvez modifier l'ordre des appareils dans les réglages de la routine dans l'appli Niko Home.
(*)Vous pouvez utiliser les appareils suivants dans la routine mode solaire :
câblage traditionnel hub intelligent sans fil | câblage bus unité de contrôle connectée |
|---|---|
|
|

