Solar mode
Wat is de solar mode?
Met de routine Solar mode kun je de elektrische energie geproduceerd door je zonnepanelen optimaal gebruiken.
Wanneer je niet thuis bent, activeert Niko Home Control je toestellen automatisch als er voldoende zonne-energie beschikbaar is.
Op deze manier gebruik je minder energie van het net.
Als je een batterijomvormer of een hybride omvormer van een partnermerk van Niko hebt, kun je ervoor kiezen om de batterij eerst tot een bepaald niveau op te laden, voordat je andere toestellen inschakelt als er een overschot aan zonne-energie is.
Je kan per Niko Home Control installatie slechts één solar mode aanmaken.
Je kan de solar mode aan- en uitschakelen in de Niko Home app of op de digital black.
Wat is energie op overschot?
Installatie met enkel zonnepanelen | Installatie met zonnepanelen en batterij-/hybride omvormer |
|---|---|
![]() | ![]() |
Energie op overschot = energie geïnjecteerd in het net (1600 W) | Energie op overschot = energie geïnjecteerd in de batterij (1500 W) + energie geïnjecteerd in het net (100 W) |
Principe

De ingestelde tijd voor energieoverschot is een parameter in de routine.
Startpunt
(optioneel) Als je een batterij of hybride omvormer van een partnermerk van Niko wilt gebruiken, moet je de geconnecteerde service activeren.
Je hebt een Niko Home Control installatie met toestellen die je kunt gebruiken in de routine Solar mode (*).
Je bevindt je in het overzichtsvenster Creëren.

Procedure
Klik in de rechterknoppenbalk op de knop Routine.
Resultaat: Het deelvenster Routine verschijnt.
Kies de ruimte als volgt:
Kies uit de vervolgkeuzelijst Ruimte.
Klik op de ruimte in het tekenvlak of selecteer de ruimte in de vervolgkeuzelijst.

Klik op het pijltje naast de categorie Energiebeheer.
Klik op Solar mode.

Geef de routine een naam.
Stel het gedrag A als volgt in:
Kies de toestellen die geactiveerd moeten worden in solar mode. Houd rekening met de volgorde van de toestellen.
Als je batterijomvormer of hybride omvormer op de volgende positie in de lijst staat:Bovenaan de lijst zal de routine solar mode geen toestellen activeren totdat het oplaaddoel is bereikt. Het opladen van de batterij wordt aangestuurd door het EMS van de omvormer.
Niet bovenaan de lijst activeert de solar mode de toestellen in de volgorde waarin ze in de lijst staan, totdat de positie van de batterij is bereikt. Toestellen die lager in de lijst staan, worden pas geactiveerd nadat het oplaaddoel is bereikt.

Stel het oplaaddoel in als er een batterijomvormer of hybride omvormer in de lijst is.

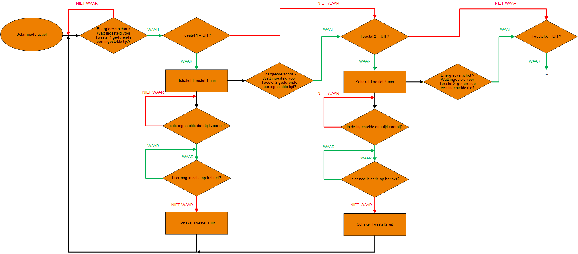
Stel per toestel de gewenstezonne-energie op overschot in om het toestel te activeren (1 watt - 100.000 watt). De hoeveelheid zonne-energie op overschot is minstens gedurende de ingestelde tijd in Parameters (zie stap 7) aanwezig voor het toestel wordt geactiveerd.

Stel bij Duur voor ieder toestel in hoelang het minimaal geactiveerd wordt als het toestel door de solar mode wordt gestart (1 sec. - 23 uur 59 min. 59 sec).
Wanneer er na deze minimale duur nog steeds zonne-energie op het net wordt geïnjecteerd blijft het toestel aangeschakeld. Het toestel wordt uitgeschakeld als er geen injectie is.
(optioneel) Zet Laatste Starttijd Inschakelen op Waar en stel een Laatste activatietijdstip in om indien er geen zonne-energie op overschot is het toestel toch op het ingestelde tijdstip aan te schakelen.

Bij Parameters, stel in hoelang het energieoverschot aanwezig moet zijn om een toestel te activeren (1 sec. - 59 min. 59 sec.).

Voorbeeld: je stelt 300 watt in voor Toestel 1, 500 watt voor toestel 2 en bij parameters 10 min.
Situatie A: wanneer Toestel 1 en Toestel 2 op 'UIT' staan en er minstens 10 minuten lang 300 watt zonne-energie op overschot is, zal Toestel 1 ingeschakeld worden. Toestel 1 verbruikt vanaf dat moment dat overschot. Wanneer er vervolgens minstens 10 minuten lang 500 Watt zonne-energie op overschot is, wordt ook Toestel 2 ingeschakeld.
Situatie B: Toestellen 1 en 2 zijn ingeschakeld door de solar mode (situatie A).
De zon gaat minder fel schijnen waardoor er geen injectie op het net meer is.
Beide toestellen zullen werken tot de ingestelde minimale tijd verstreken is.Stel dat de ingestelde tijd voor Toestel 1 verstreken is, dan zal Toestel 1 uitgeschakeld worden.
De ingestelde tijd voor Toestel 2 is nog niet verstreken. Toestel 2 blijft dus ingeschakeld.
De zon begint opnieuw feller te schijnen waardoor tien minuten lang > 300 Watt op het net geïnjecteerd wordt.
Toestel 1 wordt opnieuw ingeschakeld. Zo draait het proces almaar door ...
Je kunt de volgorde van de toestellen wijzigen in de instellingen van de routine in de Niko Home app.
(*)Je kunt de volgende toestellen in de routine Solar mode gebruiken:
traditionele bekabeling draadloze slimme hub | busbekabeling connected controller |
|---|---|
|
|

